抖音小店开店入驻完整流程,2023年最新版(建议收藏)
登录抖店官网或浏览器搜索“抖店”、“抖音小店”进入官方申请
官网地址:https://fxg.jinritemai.com/

【操作步骤】
1、选择你要注册方式:用自己手机号码、或通过抖音、头条、火山都可以,建议用手机号注册。
2、选择主体类型:个体工商户、企业/公司、跨境商家;这里着重说明下,个体工商户后面交的保证金相对较低,门槛也较低,新手可以选择个体工商户。

3. 填写主体信息:
营业执照,照片图片要求;
- 需提供三证合一/二证合一的营业执照原件扫描件或加盖公司鲜章的复印件
- 确保未在企业经营异常名录中,且所售商品在营业执照经营范围内
- 露出证件四角,请勿遮挡或模糊,保持信息清晰可见
- 图片尺寸为800*800px以上,支持PNG、JPG和JPEG格式,大小不超过5MB
- 由于国家系统未能实时更新新注册营业执照的数据,建议您自营业执照注册之日起【14个工作日】后再入驻。

主体类型是营业执照的“类型”决定的,不是随意选择的,如果您的营业执照类型是“个体工商户”,那么您只能选择“个体工商户”,如果您的营业执照类型是“企业”,那么您只能选择“企业”。

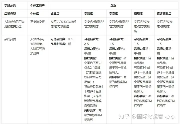
4. 填写店铺信息:完善店铺基本信息,选择店铺类型,普通店、专营店、专卖店、旗舰店;个体工商户仅支持普通店,普通店准入门槛较低,适合大部分新手用户,具体参考如下:

5. 经营类目完善:店铺经营类目十分重要,决定你店铺保证金的多少,同时得符合你的执照营业范围什么能卖,什么不能卖。

6. 全品类保证金参考:以下是抖店官方各个经营类目,保证金参考,根据自身需要,选择对应类目,保证金都可退还的。
不同类目、不同开店主体(个体工商户或企业)需缴纳的保证金金额不同;如同时销售多类目商品,平台按照类目最高金额收取保证金;另外,若开通广告业务需按“广告流量订单”所要求的金额进行补缴;缴纳保证金后店铺才能正常营业。

保证金类目金额可以参考:
https://school.jinritemai.com/doudian/web/article/101816
【其他常见问题】
1.开店时效
抖店入驻成功需要多久?
入驻所需资料全部提交完成后, 平台会进行资质审核, 约1~3工作日。
审核通过后,需使用对私账户银行预留手机号验证或对公账户打款验证,约1~3个工作日。
验证通过后进行缴纳保证金:约10分钟。
缴纳完成即可开店成功开始带货了。
2.关店说明
如何关店?
关店包含以下几个步骤:申请关店、确认身份、达成关店条件、签署协议、资金退回。
退保成功,店铺进入30天公示,完成公示后,则关店完成,达人渠道绑定解绑和人店解绑。
点击【店铺】——【店铺设置】——【关店】,选择【关店】。阅读关店注意事项,确定关店后,选择【申请关店】。
3.店铺管理人
店铺管理人有什么用?
店铺管理人是入驻时“店铺基本信息”中填写的内容,用于接收订单下载、资金结算等重要信息的通知,需谨慎填写;
4.商家和达人区别
抖音商家和抖音达人有什么区别?
抖音商家:又名抖店商家,目前不支持个人入驻,仅支持拥有个体户/企业营业执照的商家入驻。
抖音达人:又名电商达人、带货主播、电商主播,指拥有电商权限的达人,抖音达人支持个人、企业入驻,比如:罗永浩。
5.店铺转让
店铺可以转让吗?
暂不支持店铺转让。

抖音开店铺需要的条件:
1、抖音开店需要有自己的抖音号。因此在开店之前,用户需要注册好自己的抖音账号,并完善信息。
2、粉丝量。抖音开店铺,我们的抖音账号的粉丝量要大于或等于0。
3、作品数量。我们在抖音短视频里发布作品的数量要大于或等于10个。
4、实名认证。抖音开店铺,需要进行实名认证。
5、营业执照。我们需要提供三证合一的营业执照原件扫描件或加盖公司公章的营业执照复印件。营业执照要保证清晰完整有效,且距离有效期截止时间应该多于3个月。
6、身份证。需提供身份证照片正反面,身份证需使用二代身份证,身份证要保证清晰完整有效。
7、银行卡。需提供银行账户名称、开户行和账号。如果是企业开店需要提供开户主体一致的对公账户,个体工商户可以选择对公账户或经营者的对私账户。
8、保证金。开通抖音小店需要缴纳保证金的。保证金的多少跟店铺选择的主营类目有关,不同的主营类目保证金也不同。如果你是个体工商户,大多数类目的保证金一般是2000元,还有一些类目的保证金是5000元,像手机/电脑、办公/家用电器等类目的保证金是10000元。如果你是企业开店,保证金一般是个体工商户的两倍。企业开店,大多数类目的保证金是4000元,还有一些类目是10000元和20000元。
如今人们的生活质量在不断提高,需求也在逐渐增多,随着科技的更新换代,传统的电商购物平台已经满足不了人们日益增长的需求,新兴的电商平台 抖音小店 渐渐代替了传统的购物方式。
流量大,成本低,零基础也可以上手让许多人开始入驻抖音小店,其中也不乏有没接触过电商的小白们,那半夏今天就给大家介绍下他们最关心的问题:
抖音小店怎样开通?
首先先要把开店需要的材料准备好:
一部手机,一台电脑,一个抖音号,营业执照和类目保证。
营业执照分为个体户和企业营业执照,需要我们拿着自己的身份证和房产证去当地的工商局办理,三天左右就能办好,或者可以找代办,费用是200到600之间,很快就能下办。
把这些开店必备材料准备好后,就可以在电脑上注册开通抖音小店了。
首先第一步:注册账号
在浏览器上搜抖音小店,进入‘抖音小店’官网,用抖音账号或者手机号注册入驻。
第二步:选择主体类型,填写相关资料
两种选择,“企业”和“个体工商户”,需要提供三证合一的营业执照原件扫描件或者加盖公司公章的营业执照复印件;
提供法定代表人或者经营人的身份证正反面照片;
提供法定代表人或者经营人手持身份证的照片;
提供银行账户名称、开户行和账号等资料。
主体类型要选择自己符合的入驻,目前个体工商户只能入驻普通店铺。
第三步:填写店铺资料
填写店铺资料:填写店铺名称、800×800像素的店铺logo、经营类目、品牌资质(普通店铺无需提供资质)、行业资质以及管理者信息。
第四步:等待平台审核
平台审核时长通常在1-3个工作日内,资料审核结果会通过短信的形式发送至注册店铺的手机号上。
第五步:账户验证
目前抖音小店账户验证的方式有两种,实名认证与打款认证。
个体工商户默认为实名认证,企业支持实名认证或打款认证二选一,大家需要注意的是,如果经营者或者法定代表人身份归属地非大陆时,则必须选择打款认证来进行账户验证。
实名认证:输入经营者或法定代表人个人名下的银行卡号,输入银行预留手机号,填写验证码即可完成验证。
打款认证:填写企业对公银行卡号,选择开户银行,选择开户支行所在地,选择开户支行,等待打款验证,平台已打款,待回填金额,完成验证。
第六步:缴纳保证金
平台审核通过之后,需要缴纳店铺保证金,完成这一步后小店就正式开通了。
开通小店的详细步骤已经讲完了,看一遍记不住的话还可以收藏哦!
抖音小店现正处于新风口,风险低,操作简单,流量大,正是选择入驻的最佳时机。
我是电商半夏,一个在电商平台活跃至今具有多年经验、经营了60多家店铺的90后,平常都会在平台上向大家分享一些我开店的经验,学无止境。
如果推荐的网站《抖音小店开店入驻完整流程,2023年最新版(建议收藏)》侵犯到了你的权益,请联系外贸包子铺-阿里巴巴国际站站长,第一时间删除。
如果推荐的网站《抖音小店开店入驻完整流程,2023年最新版(建议收藏)》含有营销广告,以及不利的阅读内容,也请告诉站长,立即改正或者删除。
如果你喜欢本篇外贸包子铺推荐的站点:《抖音小店开店入驻完整流程,2023年最新版(建议收藏)》请多多转发,分享~~~
你有喜欢的外贸跨境网站,也欢迎在外贸包子铺-阿里巴巴国际站发布,让更多的人看到。
外贸包子铺-阿里巴巴国际站域名很好记,就是 "阿里巴巴国际站" 这几个字的全拼:www.alibabaguojizhan.com
外贸包子铺-阿里巴巴国际站 是一家专注于阿里巴巴国际站卖家导航的网站,
一站式入口收集整理外贸跨境运营商家需要的各种必备网站工具。